各县(区)人民政府、开发区管委会,市政府各部门:
《南昌市药品安全突发事件应急预案》已经市政府同意,现印发给你们,请结合实际认真贯彻执行。
2021年1月5日
(此件主动公开)
南昌市药品安全突发事件应急预案
目 录
1 总 则
1.1 编制目的
1.2 编制依据
1.3 适用范围
1.4 事件分级
1.5 工作原则
2 组织体系及职责
2.1 市应急指挥部
2.2 市指挥部办公室
2.3 成员单位
2.4 工作组
2.5 专家组
2.6 专业技术机构
2.7 县(区)组织指挥机构
3 监测与预警
3.1 监测
3.2 预警
3.3 预警分级
3.4 预警报送
3.5 预警发布
3.6 预警行动
3.7 预警调整
4 信息报告
4.1 信息来源
4.2 报告主体
4.3 报告时限
4.4 报告内容
4.5 报告途径
5 先期处置
6 应急响应
6.1 响应分级
6.2 响应措施
6.3 响应调整
6.4 响应终止
6.5 信息发布
7 后期处置
7.1 善后处置
7.2 总结评估
7.3 奖惩
8 应急保障
8.1 队伍保障
8.2 信息保障
8.3 医疗保障
8.4 技术保障
8.5 后勤保障
8.6 社会动员保障
9 日常管理
9.1 宣教培训
9.2 应急演练
10 附则
10.1 预案管理
10.2 预案解释
10.3 预案实施时间
1 总 则
1.1 编制目的。
建立健全药品(含医疗器械、化妆品,下同)安全突发事件应对处置机制,全面提高应对各种药品安全突发事件能力,最大限度减少事件造成的危害,保障公众身体健康与生命安全。
1.2 编制依据。
依据《中华人民共和国突发事件应对法》《中华人民共和国药品管理法》《中华人民共和国疫苗管理法》《中华人民共和国药品管理法实施条例》《医疗器械监督管理条例》《化妆品监督管理条例》等有关法规、《突发公共卫生事件应急条例》《江西省药品安全突发事件应急预案》和《南昌市突发事件总体应急预案(修订)》《南昌市突发公共卫生事件应急预案》等有关规定,制定本预案。
1.3 适用范围。
本预案适用于发生在我市药品经营单位(含药品零售、医疗器械经营、化妆品经营,下同)和医疗机构的药品安全突发事件应对处置工作。对医疗事故、不合理使用药品等不涉及药品质量安全的突发卫生事件的应对处置工作,按照《江西省医疗纠纷预防和处理条例》《南昌市突发公共卫生事件应急预案》等有关规定,由卫生健康部门负责应对处置。
1.4 事件分级。
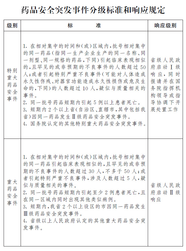
根据事件的危害程度和影响范围等因素,药品安全突发事件分为四级:特别重大药品安全突发事件(Ⅰ级)、重大药品安全突发事件(Ⅱ级)、较大药品安全突发事件(Ⅲ级)和一般药品安全突发事件(Ⅳ级)(分级标准见附件1)。
1.5 工作原则。
遵循以人为本、减少危害;统一领导、分级负责;预防为主、平战结合;快速反应、协同应对;依法规范、科学处置的原则开展事件应急处置工作。
2 组织体系及职责
2.1 市应急指挥部。
特别重大、重大、较大药品安全突发事件发生后,市人民政府成立应急指挥部(以下简称市指挥部)。由市人民政府分管负责同志任总指挥,市人民政府相关副秘书长和市市场监管局、市卫生健康委主要负责同志任副总指挥。
主要职责:统一领导组织协调特别重大、重大、较大药品安全突发事件的应急处置工作。发生特别重大、重大药品(疫苗)安全事件应在国务院、省政府和上级药品监管部门领导下开展工作。
2.2 市指挥部办公室。
市指挥部下设办公室,为市指挥部日常工作机构。办公室设在市市场监管局,主任由市市场监管局主要负责同志兼任。
主要职责:承担市指挥部的日常工作;贯彻落实市指挥部各项部署;组织协调、检查督促各部门的应急处置工作;收集整理应急处置工作中的问题;向市指挥部汇报应急处置工作情况,通报应急处置工作进展;根据市指挥部授权,组织信息发布、接受媒体采访等。
2.3 成员单位。
市市场监管局:负责市指挥部办公室日常工作。负责事件信息的收集、分析、预警、报告等;负责疫苗配送环节质量安全突发事件应急处置工作;组织开展药品不良反应分析、评价和处置工作;配合市卫生健康部门组织开展预防接种异常反应监测;牵头负责对事件中涉及的虚假违法广告以及违法违规行为的调查处理。
市卫生健康委:负责对事件患者开展医疗救治心理干预;负责牵头并协调市场监管部门对疫苗预防接种安全突发事件应急处置;督促医疗机构做好药品不良反应(事件)报告的收集工作,配合市场监管部门做好报告分析、评价和处置工作;对疑似预防接种异常反应,疾病预防控制部门应当按照规定及时报告,组织调查、诊断。根据有关部门管理和要求,必要时对医疗机构使用的涉事药品采取暂停使用等紧急措施,配合事件的调查、确认等工作。会同市市场监管局建立中药饮片、医疗机构中药制剂不良反应相互通报和联合处置机制。
市委宣传部、市委网信办:统筹指导事件的宣传报道、舆情监测和舆论引导以及事件处置情况的信息发布工作。
市委信访局:负责处理事件中发生的群众来信来访事项。
市教育局:协助处置发生在学校或托幼机构的药品安全突发事件,做好在校学生、教职工的宣传教育和自我防护工作。
市工业和信息化局:组织事件应急处置中所需药品等相关产品的生产组织保障。
市公安局:负责维护事件处置中的治安秩序;负责对涉嫌刑事犯罪行为进行侦办;协助对麻醉、精神药品群体性滥用事件进行调查、核实、处理;对发布事件虚假信息、造谣滋事等违法行为依法予以调查处理。
市民政局:对因药品安全突发事件导致生活困难且符合条件的人员,及时给予临时救助、最低生活保障或特困供养。
市财政局:负责事件应急处置等工作所需经费的保障。
市交通运输局:负责事件应急处置过程中的道路、水路交通运力保障。
市文化广电新闻出版旅游局:负责协助对涉及旅游环节的药品安全突发事件进行应急处置。
市医疗保障局:负责应急医保待遇落实、医保支付等工作。
各成员单位在市指挥部统一领导下开展事件应急处置工作,市指挥部根据处置工作需要,可视情增加成员单位。
2.4 工作组。
发生重大以上药品安全突发事件,市指挥部视情成立由与应急处置工作紧密相关的部门和单位组成的若干工作组,各工作组在市指挥部统一指挥下开展工作。(具体分组及职责见附件2)。
2.5 专家组。
事件发生后,根据应急处置工作需要,市市场监管局会同市卫生健康委成立市指挥部专家组。主要负责对事件进行分析评估、趋势研判;为制定应急处置技术方案提供决策建议;研判、建议应急响应级别的调整和解除;参与事件调查处置工作;对事发地不能定性或定性存在争议的事件进行定性。
2.6 专业技术机构。
(1)药品检验机构:负责对药品质量进行检验和分析定性,及时出具检验结果。协调联系中国食品药品检定研究院等具备疫苗质量检验能力的检验机构对疫苗质量进行检验和分析定性。
(2)药品不良反应监测机构:负责对涉及药品不良反应(事件)相关信息进行收集、核实、分析,及时出具分析报告。
(3)疾病预防控制机构:负责对涉及疫苗接种异常反应事件的相关信息进行收集、核实、分析和评价,开展流行病学调查,及时出具评价结果。
(4)医疗机构:负责事件发生后的患者救治工作;承担本单位药品不良反应(事件)监测和报告工作;配合开展临床调查,分析事件发生的原因,必要时可采取暂停使用相关药品的紧急措施。
2.7 县(区)组织指挥机构。
特别重大、重大、较大药品安全突发事件发生地县(区)级人民政府应在省、市指挥部统一领导下,按照属地管理的原则做好事件应急处置工作。
一般药品安全突发事件应急处置工作由事件发生县(区)级人民政府成立相应的应急处置指挥机构,统一领导、指挥本行政区域内事件应急处置工作。
3 监测与预警
3.1 监测。
建立健全事件预警监测制度,积极开展风险分析和评估,做到“早发现、早报告、早预警、早处置”。各级市场监管部门、卫生健康主管部门以及其他有关部门按照职责分工开展药品质量检验、不良反应(事件)监测、预防接种异常反应监测、药物滥用监测等工作。对监督抽验、执法检查、医疗行为中发现的药品安全风险隐患,以及广播、电视、报刊、微信、微博、论坛等媒体上的药品安全热点敏感信息进行跟踪、收集、分析和研判。
3.2 预警。
各级市场监管部门应根据药品不良反应(事件)监测等多种渠道获取的信息和数据,对辖区内事件的相关危险因素进行分析,对可能危害公众健康的风险因素、风险级别、影响范围、紧急程度和可能危害提出分析评估意见;必要时组织有关专家分析危险因素对公众健康可能造成的危害程度及发展趋势,研究确定向医药专业人士和公众发布风险提示信息和用药指导信息,对可以预警的药品安全突发事件,根据风险分析结果进行预警,分别采取警示、通报、暂停使用等预防措施;对于容易引发社会恐慌,或者区域性系统性的重大药品安全信息,应强化跨地区、跨部门信息交流与风险会商,做好社会风险评估工作,并按照规定上报审批发布。
3.3 预警分级。
按照事件的紧急程度、发展态势和可能造成的危害程度分为一级、二级、三级和四级,分别用红色、橙色、黄色和蓝色标示。根据事件的后续发展和采取措施的效果,预警可以升级、降级或解除。
一级:已发生重大药品安全突发事件,并有可能发生特别重大药品安全突发事件。
二级:已发生较大药品安全突发事件,并有可能发生重大药品安全突发事件。
三级:已发生一般药品安全突发事件,并有可能发生较大药品安全突发事件。
四级:有可能发生一般药品安全突发事件。
3.4 预警报送。
各级市场监管部门作出的风险评估意见,应及时向上一级市场监管部门和同级人民政府报告。
市市场监管局、市卫生健康委等有关部门针对发现的苗头性、倾向性药品安全风险,应当及时进行通报,实现信息共享。根据各自职责发布风险预警信息,并通报相关部门、发生地县(区)级人民政府以及可能涉及地区的县(区)级人民政府做好预警防范工作。
3.5 预警发布。
各级人民政府根据突发事件的管理权限,适时发布预警信息。预警信息主要内容包括发布单位、事件性质、预警级别、起始时间、可能影响范围、警示事项、相关措施和发布时间。预警信息的发布、调整和解除,可通过广播、电视、报刊、手机短信、信息网络等方式进行。
一级预警由省人民政府、国家药监局报国务院同意后,按相关规定发布。二级预警经市级人民政府和省药监局报请省人民政府同意,由省人民政府发布。三级预警经县(区)级人民政府和市市场监管局报请市人民政府同意,由市人民政府发布。四级预警发布由县(区)级人民政府参照执行。
3.6 预警行动。
市人民政府发布三级预警后,根据可能发生的突发事件的特点和造成的危害,及时采取相应措施。
(1)分析研判。市市场监管局组织有关部门和机构对药品安全信息和舆情进行收集、核查、汇总和分析研判;及时组织开展跟踪监测工作;研判事件发展趋势,经分析评估与调查核实,可能发生较大以上药品安全突发事件的,按本预案规定做好启动Ⅲ级应急响应准备。
(2)防范措施。迅速采取有效防范措施,防止事件进一步蔓延扩大。利用各种渠道增加宣传频次,加强对相关药品安全以及可能存在的危害进行科普宣教,告知公众停止使用涉事药品。研判停用和封存药品对药品供应保障的影响,制定药品储备、替代使用等措施,保障应急救治和临床需求。
(3)应急准备。各有关部门、工作组、专家组、专业技术机构进入待命状态;市指挥部办公室做好调集事件应急所需药品、物资、装备和设备等应急保障准备工作;加强对事发地应急处置工作的指导,必要时派出工作组赶赴现场。
(4)舆论引导。准确发布事态进展情况,组织专家对可能产生的危害进行分析、说明,加强舆情跟踪监测,主动回应社会关切,及时澄清谣言传言。
(5)信息互通。向各成员单位及时通报预警信息。
3.7 预警调整。
各级人民政府根据事件的发展态势、处置情况和评估结果,应及时作出预警级别提升、降低和解除的调整。
当研判可能引发事件的因素已经消除或得到有效控制,应解除三级预警,终止有关措施。决定降为四级预警的,应通知相关县(区)监管部门继续采取预警行动。三级、四级预警级别调整与解除由市、县(区)级人民政府负责。
4 信息报告
4.1 信息来源。
(1)事件发生单位与引发事件的药品经营单位和使用单位报告的信息;
(2)县(区)人民政府和市场监管部门的报告;
(3)检验机构、不良反应(事件)监测机构等药品安全相关技术机构监测、分析结果;
(4)公众举报信息;
(5)媒体披露与报道信息;
(6)国家、省有关部门、外地市向本市通报的信息;
(7)其他渠道来源的信息。
4.2 报告主体。
(1)发生事件的医疗卫生机构和药品经营单位;
(2)药品不良反应(事件)监测机构;
(3)市场监管部门、卫生健康主管部门;
(4)药品检验机构。
其他单位和个人应当向各级人民政府及有关部门报告事件及其隐患的相关信息。
4.3 报告时限。
按照由下至上逐级报告的原则,各责任主体应及时报告事件信息,紧急情况可越级报告。特别重大、重大、较大、一般药品安全突发事件应每日报告事件进展情况,重要情况随时上报。
(1)药品经营单位、医疗机构在发现或获知事件发生后,应在2小时内向所在地市场监管部门、卫生健康主管部门报告。
(2)接到报告的市场监管部门应在2小时内向本级人民政府和上级主管部门报告。
(3)市场监管、卫生健康、公安等部门在接到事件信息报告后,应按规定在2小时内进行相互通报。
信息报送时限另有规定的,按有关规定执行。
4.4 报告内容。
按照事件发生、发展、控制过程,事件信息报告分为初报、续报和终结报告。
(1)初报:初报是事发地市场监管部门在获知事件发生后报告的初始信息,内容包括:事件发生时间、地点、危害范围和程度(患病人数、诊疗人数和危重人数)、主要症状与体征;涉事产品的生产经营企业以及产品名称(批号或生产日期);先期处置情况、接报途径、发展趋势以及其他应当报告的内容等。
(2)续报:续报是事发地市场监管部门在事件处置过程中的阶段性报告,主要内容包括:事件进展、调查处置(卫生监督学调查和流行病学调查等)情况、舆情研判、原因分析、事件影响评估、后续应对措施等信息。续报可根据事件进展多次进行,直至事件调查处理结束。
(3)终报:终报是事发地市场监管部门在事件处置结束后的总结评估报告。主要内容包括:基本情况、事件定性、应对情况、原因分析、处罚情况、责任追究(认定)等内容,并附流行病学调查报告;对事件应对处置过程中的经验和存在问题进行总结评估,并提出今后防范类似事件发生的措施和建议。终报应在事件处置结束后7个工作日内报送。
4.5 报告途径。
初报和续报由单位分管负责同志签发后可通过电子邮箱、传真等形式报告;终报经上报单位主要负责同志签发后,以单位正式文件形式上报;报告内容涉及秘密的,应按照有关规定办理。
5 先期处置
发生药品安全突发事件,事发地县(区)级人民政府以及市场监管、卫生健康、公安等有关部门应当立即赶赴现场,组织开展先期处置,进行调查核实,采取必要措施防止事态扩大蔓延,并对事件危害进行风险分析评估,初步判定事件级别。
(1)市场监督管理部门:依法采取必要紧急控制措施,对涉事药品进行查封扣押;对涉事药品的供货渠道、索证索票、储存验收、运输等进行调查;对涉事药品进行应急检验;责令药品经营单位和医疗机构暂停经营和使用涉事药品,防止危害蔓延扩大;开展药品不良反应(事件)初步调查。
(2)卫生健康主管部门:组织医疗卫生机构实施医疗救援,积极开展患者救治;对相关患者病历资料进行封存,对问题药品的使用情况进行调查。
(3)公安部门:加强事件现场及周边区域的治安管理;对事件中涉嫌刑事犯罪的,依法开展侦办工作。
(4)新闻宣传部门:做好舆情引导和应对工作。
6 应急响应
6.1 响应分级。
根据事件的严重程度和发展态势,按照特别重大、重大、较大和一般4个级别启动事件应急响应。
I级应急响应:经评估认为符合特别重大药品安全突发事件标准时,省药监局提出响应建议,由省人民政府启动Ⅰ级应急响应,同时报请并在国务院指挥机构领导下开展应急处置工作。
Ⅱ级应急响应:经评估认为符合重大药品安全突发事件标准时,市人民政府按照报告程序,向省人民政府及省药监局报告情况并提出事件应急响应级别建议,由省药监局组织研判,报请省人民政府批准启动Ⅱ级响应。在省人民政府领导下,市人民政府组织实施事件应急处置,省药监局向国家药监局报告相关情况。
Ⅲ级应急响应:县(区)人民政府经评估认为符合较大药品安全突发事件标准时,按照报告程序,向市人民政府及市市场监管部门报告情况并提出事件应急响应级别建议,由市市场监管部门组织研判,报请市人民政府批准启动Ⅲ级响应。在市人民政府领导下,事发地县(区)人民政府组织实施事件应急处置,由市市场监管部门向省药监局报告相关情况。
Ⅳ级应急响应:经县(区)市场监管部门评估认为符合一般药品安全突发事件标准时,按照报告程序,由县(区)市场监管部门报请县(区)人民政府批准启动Ⅳ级响应,组织实施事件应急处置,并向市市场监管部门报告情况。
市市场监管局对Ⅳ级药品安全突发事件进行密切跟踪,必要时对应急处置工作给予指导和支持。
6.2 响应措施。
6.2.1 Ⅳ级应急响应。
Ⅳ级应急响应启动后,县(区)指挥部立即安排市场监管部门和卫生健康部门对患者开展医疗救治工作、赴事发现场进行调查核实,组织对相关产品进行封存、溯源、流向追踪并汇总统计,对产品相关的不良反应、不良事件进行调查统计;根据情况可在本行政辖区内对相关产品采取暂停销售、使用等紧急控制措施并开展抽样检验;相关工作情况及时报告市市场监管局。
6.2.2 Ⅲ级应急响应。
Ⅲ级应急响应启动后,各相关成员单位到市指挥部指定地点集中,市指挥部根据事发地、相关企业和单位所在地的分布情况以及事件的性质、危害程度、范围和控制情况,成立相应工作组和专家组,作出以下处置措施:
(1)召开市指挥部会议,研究、部署应急处置工作。指挥部办公室负责收集、分析、汇总相关事件调查情况并通知各成员单位到指定地点集中,根据事件处置需要成立相应工作组,各工作组按照职责组织开展工作。
(2)有效利用医疗资源,组织指导医疗机构救治患者,筛查和确认可疑病例。必要时组织相关医疗专家和卫生应急队伍开展医疗救治工作,提出保护公众身体健康的措施建议,做好患者的心理援助。
(3)组织有关部门和监测、检验机构开展事件调查,尽快查明事件发生原因,认定事件责任,提出对责任单位、责任人的处理建议,研究提出防范措施和整改意见,并提交调查报告。对涉嫌犯罪的,及时移送公安机关依法处理。
(4)组织监管部门依法封存相关药品、原辅料及相关设施设备,待查明原因后依法处理;根据事件需要,暂停有关产品的经营和使用;监督医疗机构和经营单位开展封存、溯源、流向追踪和召回等工作;实施监督抽检,采取紧急控制措施防止或减轻事件危害,控制事态蔓延。涉及生产企业和药品批发企业的紧急控制措施报请省药监局实施。
(5)指导事发地人民政府加强社会治安管理,严厉打击编造传播事件谣言、制造社会恐慌,趁机扰乱社会秩序等违法犯罪行为;加强救助患者的医疗机构、涉事生产经营单位、应急物资存放点等重点地区治安管控;密切关注社会动态,做好患者及亲属安抚、信访接访等工作,化解各类矛盾纠纷,防止发生群体性事件,维护社会稳定。
(6)做好药品不良反应(事件)跟踪监测工作,检索查询国内外相关资料,汇总相关信息。
(7)根据事件调查进展情况,适时组织召开专家组会议,及时分析、研判事件的性质及发生原因、发展趋势、严重程度和处置结果,提出处置意见、建议。
(8)及时向社会发布相关警示信息,设立并对外公布咨询电话;密切关注社会及网络舆情,做好舆论引导工作;根据事件处置进展和需要组织新闻发布,客观、准确地发布事件信息;开展安全使用药品知识宣传教育,消除公众恐慌心理。
各工作组及专家组工作情况应及时向市指挥部办公室报告。
6.2.3 Ⅱ级、Ⅰ级应急响应。
当事件达到Ⅱ级或Ⅰ级标准,或经分析研判认为事件有进一步升级为Ⅱ级或Ⅰ级趋势时,由省人民政府决定启动Ⅱ级或Ⅰ级响应。
启动Ⅱ级或Ⅰ级应急响应后,市、县(区)在Ⅲ级、Ⅳ级应急响应的基础上,还应采取以下应对措施:
(1)建立日报告制度。各工作部门每天将工作进展情况报属地应急指挥部,指挥部汇总后报告地方党委政府以及上级市场(药品)监管部门。
(2)派出由属地应急指挥部主要负责人带队的工作组赶赴现场,指挥、协调患者救治,开展事件调查,维护社会稳定,做好善后处置等工作。
(3)进一步加强对社会舆情的监测,加强舆论引导,并采取措施,防止大规模群体性事件或极端事件的发生。
6.3 响应调整。
在事件处置过程中,应遵循事件发生、发展的客观规律,结合实际情况和处置工作需要,根据评估结果及时调整应急响应级别。
(1)级别提升。当事件进一步加重,影响和危害有扩大蔓延趋势,情况复杂难以控制时,应当及时提升响应级别。
当学校或托幼机构、全国性或区域性重要活动期间发生药品安全突发事件时,可提高响应级别,加大应急处置力度,确保迅速、有效控制事件的影响和危害。
(2)级别降低。当事件危害或不良影响得到有效控制,经研判认为事件危害或不良影响降低到原级别评估标准以下,且无进一步蔓延趋势的,应当及时降低应急响应级别。
6.4 响应终止。
当患者病情稳定或好转,没有新发、次发病例,引发事件的药品得到有效控制,事件危害已消除,经分析评估认为可终止应急响应的,应当及时终止应急响应。
6.5 信息发布。
事件信息发布应坚持实事求是、及时准确、客观公正的原则,由市指挥部或者授权其新闻宣传组统一协调、组织报道,通过接受记者采访、召开新闻发布会等多种方式,利用广播、电视、报纸、政府网站、重点新闻网站、微博、微信等多种途径,发布事件及应急处置工作情况,回应社会关切,澄清不实信息,正确引导舆论。
特别重大、重大药品安全突发事件信息由省指挥部报请上级批准,按要求统一发布;较大药品安全突发事件信息由市指挥部报请上级批准,按要求统一发布;一般药品安全突发事件信息发布按照有关规定执行。
市指挥部应当在第一时间向社会发布权威信息,并根据事件发展情况,组织做好后续信息发布工作。信息发布内容应当包括事件概况、严重程度、影响范围、应对措施、需要公众配合采取的措施、公众防范常识和事件处理进展情况等。
7 后期处置
7.1 善后处置。
事件的善后处置主要包括人员安置、补偿,征用物资及运输工具补偿;应急处置及医疗机构垫付费用、事件受害者后续治疗费用、产品抽样及检验费用的及时拨付;污染物收集、清理与处理;涉及外省市、港澳台和国外的有关善后处置工作等。
(1)事发地人民政府及有关部门应积极做好善后处置工作,尽快妥善安置、慰问受害和受影响人员,消除事件影响,恢复正常秩序,确保社会稳定;完善相关政策,促进行业健康发展。
(2)事件的责任单位和责任人应当按照有关规定对受害人给予赔偿或补偿。
7.2 总结评估。
事件处置工作结束后,市指挥部办公室应当及时组织相关部门、工作组进行评估,总结经验教训,分析事件原因和影响因素,评估应急处置工作开展情况和效果,提出对类似事件的防范和处置建议,形成总结评估报告。
7.3 奖惩。
在事件应急处置工作中,对作出突出贡献的集体和个人,应按照有关规定给予表彰和奖励。
对隐瞒、谎报、缓报药品安全突发事件的,或者在事件处置过程中有玩忽职守、失职、渎职等行为的,按照有关规定,依法追究有关责任单位或责任人的责任。
8 应急保障
8.1 队伍保障。
强化应急处置专业队伍能力建设,各级人民政府适时组织开展应急培训和演练,提高事件快速响应和应急处置能力。药品安全应急处置专业队伍及其他相关应急队伍应当积极参加事件应对工作。应当充分发挥应急处置专家队伍作用,为事件应急处置制订方案、评估危害等工作提供咨询建议。
8.2 信息保障。
市市场监管局应会同市政府有关部门充分利用大数据技术,药品不良反应(事件)监测、疫苗预防接种异常反应、药物滥用监测、药品检验、审核查验、投诉举报等药品安全信息与热点敏感信息进行采集、监测和分析。各级市场监管部门应当充分发挥协管员、信息员和志愿者的作用,畅通信息报告渠道,确保事件信息及时收集、报送。
8.3 医疗保障。
卫生健康主管部门应当发挥应急医疗救治体系的作用,在事件造成人员伤害时,及时组织开展医疗救治工作。
8.4 技术保障。
市政府有关部门应当提高事件监测、预警、预防和应急检验检测等技术水平,促进交流与合作,为事件应急处置提供技术保障。
8.5 后勤保障。
各级人民政府应当对事件应急处置所需设施、设备和物资的储备与调用提供有效的保障,提供应急处置资金,所需经费列入同级财政预算;建立应急装备、物资储备体系,并做好应急装备、物资储备使用后的补充。
8.6 社会动员保障。
各级人民政府应当根据事件应急处置的需要,动员和组织社会力量协助参与应急处置工作;必要时,依法征用企业及个人物资。在应急处置中动用社会力量或企业、个人物资的,应当及时归还或给予补偿。
9 日常管理
9.1 宣教培训。
各级市场监管、卫生健康等有关部门应当对监管人员、药品经营者、医疗卫生人员及社会公众开展应急知识宣传、教育与培训,增强应急责任意识,提高公众的风险意识和防范能力。
9.2 应急演练。
各级人民政府和有关部门要按照“统一规划、分类实施、分级负责、突出重点、适应需求”的原则,采取定期与不定期相结合的方式,组织开展应急演练,检验和强化应急响应和应急处置能力,及时对应急演练进行总结评估,完善应急处置措施。
10 附则
10.1 预案管理。
本预案由市市场监管局会同市有关部门制定,并根据形势变化和实施中发现的问题及时进行修订,报市人民政府批准后实施。
各县(区)人民政府应参照本预案,结合当地实际,制定或修订药品安全突发事件应急预案,并报市人民政府和市市场监管局备案。
10.2 预案解释。
本预案由市市场监管局负责解释。
10.3 预案实施时间。
本预案自发布之日起施行。
附件:1.药品安全突发事件分级标准和响应规定
2.市指挥部工作组分组及职责
附件1

市指挥部工作组分组及职责
1.事件调查组。由市市场监管局牵头,市卫生健康委、市公安局等部门组成。负责对引发事件的医疗行为、事件发生的原因和药品质量进行全面调查,提出调查结论和处理意见;组织对相关药品进行监督抽样和应急检验。
2.危害控制组。由市市场监管局牵头,市卫生健康委、市公安局等部门组成。负责组织对引发事件的药品采取停止经营、使用和召回等紧急控制措施;查处事件所涉药品违法违规行为的案件。
3.医疗救治组。由市卫生健康委牵头,负责筛查和确认可疑病例,组织指导相关医疗机构开展患者救治工作。
4.社会稳定组。由市公安局牵头,市委信访局等部门组成。密切关注突发事件动态和社会动态,依法处置由药品安全突发事件引发的社会安全事件。
5.检测评估组。由市市场监管局牵头,市卫生健康委等部门组成。提出检测方案和要求,组织实施相关检测。必要时指定相关机构进行检验检测,查找事故原因,分析事故发展趋势,预判事件影响,为制定现场抢救方案和采取控制措施提供参考。检测分析结果及时报告市指挥部办公室。
6.新闻宣传组。由市委宣传部牵头,市市场监管局、市委网信办等部门组成。负责事件处置的宣传报道和舆论引导工作;跟踪内外舆情,及时、客观通报事件情况;负责受理记者采访申请和管理工作;经市指挥部授权,组织召开新闻发布会,向社会发布处置工作信息。
7.经费保障组。由市财政局牵头负责,相关部门参加,保障事件的应急处置工作经费。

