一、基本情况
南昌市政务服务和数据管理局(以下简称市政数局)负责统筹推进南昌市数字政府建设,推动市级数字化项目建设相关工作有序开展。为提高数字化项目招标代理选取效率和质量,参照政府采购工作有关规定,现通过公开遴选方式选取6家招标代理服务机构和2家候补招标代理机构,承担市政数局数字化项目招标代理业务,服务期限2年。中选招标代理机构根据《南昌市政务服务数据管理局招标代理机构管理办法》管理,若出现重大失误、不良行为、服务质量差等,则暂停该招标代理机构委托服务资格,从候补招标代理机构中动态递补。
二、服务内容
1、协助采购人进行咨询、策划及政府采购需求调查;
2、发布招标公告、资格预审文件;
3、编制招标文件并组织专家审查论证(包括但不限于重点审查及公平竞争审查),负责招标文件相关的澄清、修改及发布;
4、接受投标单位报名;
5、协助招标人审查投标单位资格并确定参加投标的单位;
6、根据需要组织投标单位现场踏勘;
7、处理投诉、质疑;
8、组织专家对重点环节和难点问题进行论证;
9、协助抽取评标专家;
10、协助组织开标、评标工作;
11、协助办理中标手续;
12、协助招标人草拟及商签合同;
13、协助编制采购预算、采购需求、采购实施计划,并组织专家审查论证(包括但不限于一般性审查意见书);
14、全套纸质资料胶装成册移交业主存档,电子化招标文件、投标文件需用U盘提交,并标注好项目名称;
15、其他招标代理相关业务。
三、服务费报价
参照《招标代理服务收费管理暂行办法》(计价格﹝2002﹞1980号)及《关于降低部分建设项目收费标准规范收费行为等有关问题的通知》(发改价格﹝2011﹞534号)标准,在此基础上进行折扣报价。实行代理服务费总包干,包括评标专家费、场地费、利润、税金相关费用等。
招标过程中出现重复评审、流标、采购任务取消等特殊情况,视为代理工作未有效完成,不得收取费用。
四、资格条件
1、具有独立承担民事责任的能力;
2、具有良好的商业信誉和健全的财务会计制度;
3、具有履行合同所必需的设备和专业技术能力;
4、有依法缴纳税收和社会保障资金的良好记录;
5、近三年无重大违法记录(提供声明函,加盖单位公章);
存在以下情况,不得参与此次遴选活动:
1、单位负责人为同一人或者存在直接控股、管理关系的不同代理机构,不得同时参加此次遴选活动;(需在响应文件之外提供实际控制人和股权结构信息纸质材料,并加盖公章)
2、被“信用中国”列入失信被执行人和重大税收违法案件当事人名单的、被“中国政府采购网”网站列入失信行为记录名单(处罚期限未满的),不得参与此次遴选活动。(需在响应文件之外提供有关截图证明纸质材料,并加盖公章)
五、遴选程序
1、6月16日,发布遴选公告。通过公共资源交易网、微信公众号、门户网站等渠道发布。
2、6月17日起开始接受报名,报名时间为:6月17日9:00至6月23日17:00前(周末不报名),现场报名并按要求提交相关资料,地点:北龙蟠街993号南昌市市民中心圆楼5楼526办公室。
报名提供材料:营业执照副本复印件、组织机构代码证、税务登记证复印件或“一照三号”或“一照一码”营业执照副本复印件一份,并加盖单位公章;法人证明及委托书(受托人提供身份证复印件并加盖单位公章);资格条件及评审标准里所有相关证明材料(需逐项对应评分标准提交响应表,相关材料包含所有材料扫描版本,编制目录并按顺序装订成册,一式三份,一正两副,正本需加盖单位公章)。
联系人:朱先生;
联系电话:83886278 监督电话:83987511
3、6月24日前,资格审查。审查通过后的名单通过公共资源交易网、微信公众号、门户网站公布。
4、6月25日前,评审计分。评审过程全程录音录像。
5、评审结果公示5个工作日,无异议后签订合同。
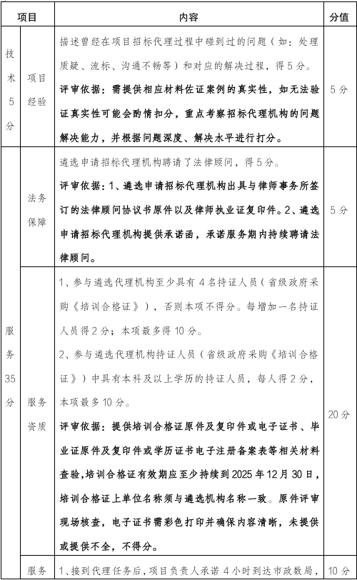
六、评审标准和方法
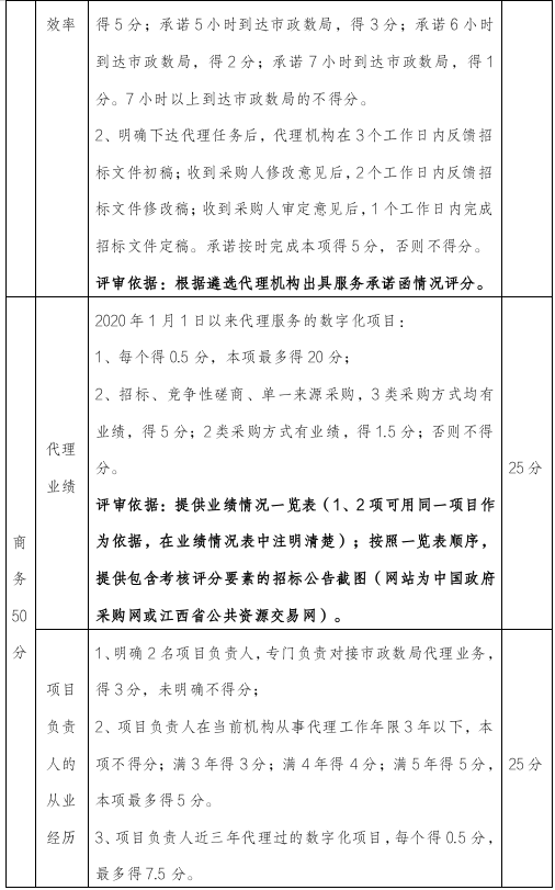
采用综合评审法,对技术、服务、商务、价格进行综合评审,其中技术5分,服务35分,商务50分,价格分10分。由评审小组成员评分,去掉一个最高分和一个最低分,取平均得分作为代理机构最后得分,从高到低确定遴选机构。得分相同的,按投标报价由低到高顺序排列。得分且投标报价相同的并列,采用随机抽取的方式确定排序。



注:
1.项目负责人是指代理机构明确的专门负责对接市政数局代理业务的负责人,项目负责人不得随意更换;
2.各项资格条件计算截止时间均为报名截止时间;
3.评审过程和签订协议前,遴选人有权对代理机构提供的材料进行抽查,如发现有不实,将做虚假应标处理,取消入选资格。
七、其他事项
遴选后6家招标代理服务机构和2家候补机构与市政数局签订服务(候补服务)合同,明确双方权利义务,包括但不限于以下内容:
1、遴选后招标代理机构组成市政数局代理机构库,选取规则按《南昌市政务服务数据管理局招标代理机构管理办法》中第二章“代理机构的选定”相关规定执行。市政数局数字化项目招标代理机构原则上从入库机构中选定。
2、根据《政府采购代理机构管理暂行办法》,市政数局数字化项目代理费用原则上由项目成交供应商支付。代理机构应当按照报价折扣承诺在采购文件中明示代理费用收取方式及标准,随中标、成交结果一并公开本项目收费情况,包括具体收费标准及收费金额等。
3、遵守《中华人民共和国招标投标法》《中华人民共和国政府采购法》等国家、省、市相关法律法规和规章制度,以及协议期内出台的招标管理相关文件要求。
4、市政数局有权对代理机构库内机构实行考核,代理机构无特殊情况、未经采购人同意调整项目负责人以及未在承诺时间内完成服务内容或者完成质量不佳,采购人按照招标代理机构管理办法进行动态管理,考核不合格的,移出招标代理机构库,对于服务期内考核出现差评的机构,2026至2028年不得参与我局招标代理机构集中遴选活动。
5、本公告所称数字化项目,是指使用财政资金采购的数字化系统相关服务项目,包括基础设施服务、软件开发服务、运行维护服务、系统业务运营服务和第三方服务等。按照规定由集中采购机构采购的数字化项目不属于此次遴选代理机构服务范围。
附件:《南昌市政务服务数据管理局招标代理机构管理办法》







赣公网安备 36010802000056号
